
A theory of change is a step by step plan of how you’ll achieve impact with your research project. We think building a theory of change is one of the most important things you can do to increase the value of your research, but it often isn’t taught in universities.
We think building a theory of change at the beginning of your project is highly valuable.
By setting out how you plan to achieve the goals of your research project, it will likely be easier to improve your plan and keep updating it as new information arises.
The key components of a theory of change are:
This post draws on a number of sources which are listed at the end. The key source that we draw on is the workshop below from researcher Michael Aird of Rethink Priorities.
If you prefer a video format we strongly recommend watching the workshop, as most of the key ideas in this post are covered in the workshop. Here’s the worksheet that accompanies the workshop.
Research has the power to transform the world in a number of ways, but a lot has little or no impact, even if it’s great research. For example, your research could be well-written, accurate and exploring a highly important topic, but if there aren’t any stakeholders whose actions might be informed by your research (your future self counts, too!) then from the perspective of improving the world, your research probably won’t have much or any impact.
To maximise the chance your research has a positive impact on the world, it should be:
In this post we’ll explore how creating a theory of change can increase the chance your research is relevant to important topics and decisions, and reaches and is used by relevant stakeholders.
Your theory of change is your plan for how your research will have an impact on the world. Alternatively, it’s a way of avoiding this!
To increase the chance that your research improves the world, consider the impact you are aiming for from the start of your project. This will help you make sure you’re working towards valuable, realistic goals, identify potential challenges in advance and spot any gaps in your plan.
There’s no single way to build a theory of change, and there are many resources out there that could help you create more detailed theories of change than we’ll discuss here. If you want to learn more, see the resources at the end of this post.
Some key concepts that can help you create a theory of change are:
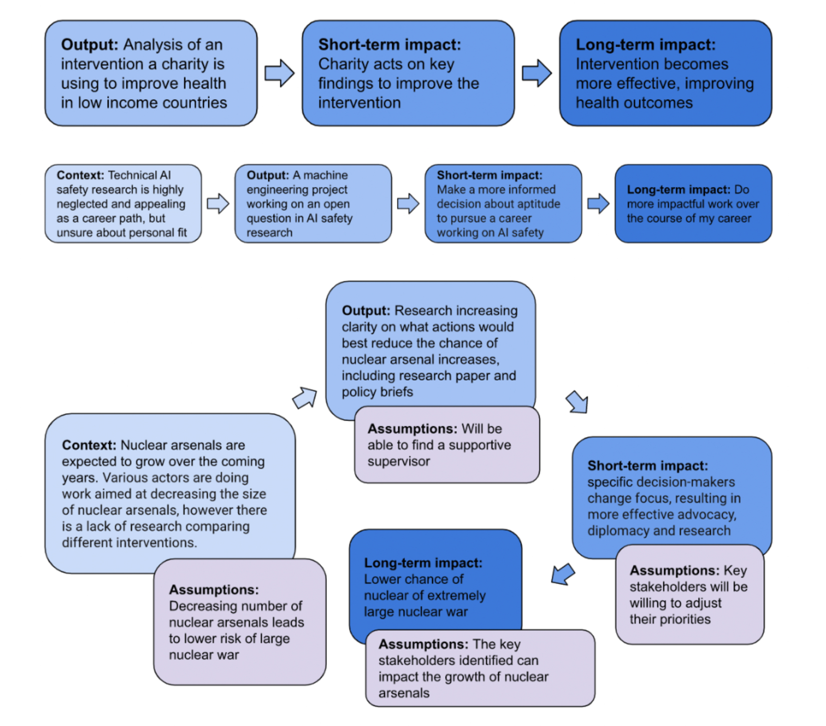
The key components of a theory of change are:
Below are some very simple examples of theories of change (we’ll discuss how to make your theory of change more concrete and specific later).

Before you read further, we suggest you take 10 minutes to pick a research project (this can be a research project you’re working on, did in the past or want to do in future), and sketch out a simple theory of change based on the four steps above.
You could practise creating separate theories of change for the same project, focusing on different impacts. For example, the same research project (or a variation on it) could help you:
You could also try adjusting your research question to be more basic or applied and exploring how this affects your theory of change. See the worksheet here for some more prompts you can use.
Keep reading to learn more about creating a theory of change. As you learn more, we recommend returning to a theory of change you sketched earlier and considering whether you can make it more detailed, notice and identify ways of testing key assumptions, and add additional ideas for impacts your research could create.
What is the context for your research project? You could consider:
Your knowledge of the context in which you will be doing research will help you find a useful research question, for example one that is novel, addresses an important aspect of the problem you have identified, and could plausibly affect the decisions of stakeholders.
Ideally your research will lead to more than one impact; for example, your primary goal might be changing the actions of some specific decision-makers, but you might have secondary goals of building your own skills and credibility. As you move forward with your research, you might also adjust your theory of change as you discover other plausible routes for additional impact.
Below are four key types of impact you could aim to have and the outputs that could help you reach them.
Research (most often applied research) can directly shape interventions, policies or other actions, for example by informing the actions of advocacy organisations, decision-makers in government, entrepreneurs, individuals trying to decide what they should work on to improve the world, or funding bodies.
Your research might have the best chance of influencing decision-makers if you begin collaborating or connecting with them early in the research process to build trust and learn how to optimise your research and the presentation of your findings for their needs. If you don’t interact with the stakeholders you’re hoping to inform directly, try to learn from others who have influenced the stakeholder group.
See our post on working with stakeholders for more advice on these topics.
You might be aiming to contribute new knowledge to your research field that other researchers (or you) will build on in future.
Particularly if you’re doing highly explorative or basic research with this goal in mind, the concrete impacts of your research will be hard to predict. However, we think it’s still productive to build a theory of change as there will likely be some impacts you want to aim for; for example you might want to plan how to produce exceptional research or disseminate your findings widely in the academic or broader research community.
See our post on sharing your finished thesis for some ideas about how to disseminate your research.
You could use your research project to learn more about whether you’re good at [a particular type of] research, and whether you want to work on a given topic in the long term. You’ll likely want to prioritise getting feedback on the quality of your work, as well as reflecting on your experience of doing research. See our post on testing your fit for a research career for ideas about how you could use a research project to learn more about your own aptitudes.
If you want to use your research project to build your expertise, you might want to prioritise working with an excellent supervisor and choosing a research question that will build valuable skills for later in your career. If you want to build impressive credentials, consider which awards you could submit your research to, what will enable you to get high marks and where to publish your research.
By collaborating with researchers or an organisation, you could also develop connections that could be useful later in your career. You could also focus on sharing your research at conferences and on social media if you want to use it to build a network.
Your research could also help to build your research field by shaping its trajectory, helping to increase its credibility and drawing other researchers to the field.
Presentations and conversations stemming from your research could inspire others to take action, contribute to raising the profile of a certain area and encourage other researchers to get involved. Media coverage of your research could increase the salience of an important problem among the public or policy-makers.
The output of your project is the research you produce and the ways you communicate your findings. Based on the impacts you hope to have you may want to share your research findings in many different forms. For example, you might want to:
You might however choose not to share your research, for example if your aim is to build your own skills or knowledge.
One thing you could experiment with is which step of your theory of change you begin with.
Forward-chaining means starting with your research project and mapping out how it could be useful for achieving valuable goals.
Back-chaining means starting with an impact you want to achieve and then working backwards to figure out what research could produce this impact.
In reality you probably won’t build your theory of change in a totally linear way. But having these concepts in mind might help you decide which direction to tend to think in.
Back-chaining can be useful because it makes it more likely you’ll notice the best way of achieving a certain outcome, and you’ll be less likely to engage in wishful thinking about what a specific research question could achieve.
Allan Dafoe describes the ‘product model of research’ as a perspective that ‘regards the value of funding research to be primarily in answering specific important questions.’ It makes most sense to think about your research this way when you’re trying to solve a well-defined problem, such as producing a vaccination against a specific disease or developing larger bioreactors. If you’re trying to accomplish relatively concrete and legible goals like these, back-chaining is probably most useful.
However if you’re working in a pre-paradigmatic field in which the concrete challenges that may be faced in future are less predictable, it may be harder to narrow in on a specific research question that’s the best one to achieve your goals, and you might want to think in terms of an ‘asset model of research impact.’
This means your research might be more curiosity-driven, and focused on building generalisable expertise and credibility, productive collaborations and networks, and a greater shared sum of knowledge in the short-term, with the goal of building a research community that will be able to respond in a wide range of future scenarios.
It’s valuable to look for the assumptions you’re making at each stage of your theory of change and try to check if the evidence supports them. See if you can be more specific in any areas where your thinking is fuzzy on how you intend to achieve a desired impact or output.
Your theory of change will likely evolve once you begin your research project, but getting specific while building it will help you establish whether there are plausible paths to impact before you invest a lot of time in your project.